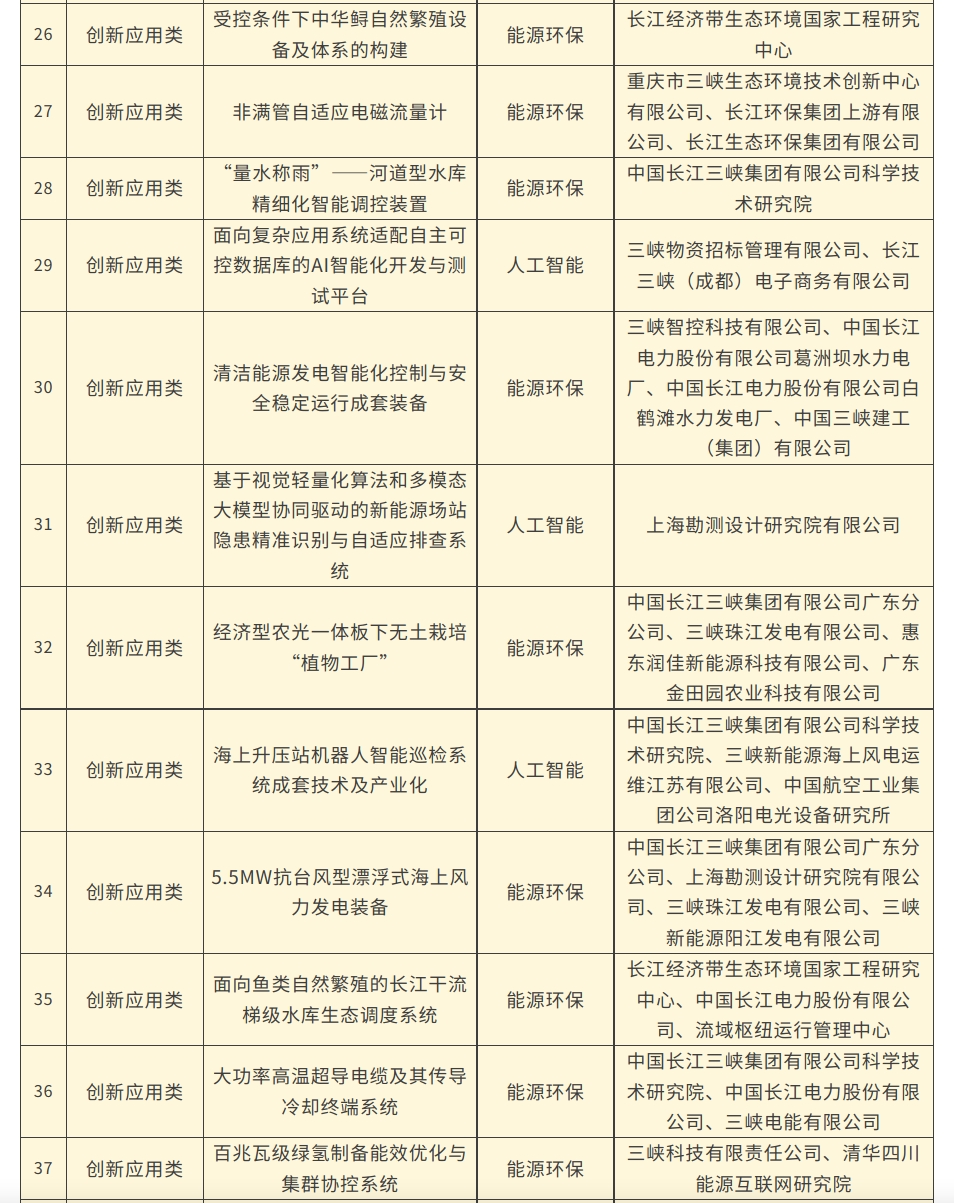
近日,第五届中央企业熠星创新创意大赛初选结果公示,三峡集团申报的“基于工业互联网的大型水电站智能运维成套系统”“风电叶片2.2mm超薄柔性无线覆冰监测系统”“非完全催化氧化耦合多效澄清的污水深度净化装备”等47个项目入围,覆盖能源环保、人工智能、工业软件、资源开发、先进材料、新一代信息技术等6个产业方向,入围项目数量创集团参赛以来新高。
中央企业熠星创新创意大赛由国务院国资委主办,以推动科技创新和产业创新深度融合为导向,旨在发挥企业创新主体作用,增加高质量科技供给,推进高效率成果转化,建设高水平创新生态,引领发展新质生产力。
本届大赛于2025年11月启动,围绕创意探索、创新应用、创业融资三个项目类型,设置新一代信息技术、工业软件、人工智能等9个产业方向赛道。三峡集团入围项目以创新应用、创意探索类为主,呈现出类型丰富、落地性强、科技含量高、与集团主业高度契合的特点。




(转载自三峡小微)
发布时间:2026年04月09日